第二系列

2025年中国二通插装阀行业政策一览、产业链全景、发展现状及未来前景研判:国产二通插装阀产品进口替代能力逐步增强行业趋向智能化、绿色化方向发展[图]

2025年中国二通插装阀行业政策一览、产业链全景、发展现状及未来前景研判:国产二通插装阀产品进口替代能力逐步增强行业趋向智能化、绿色化方向发展[图]

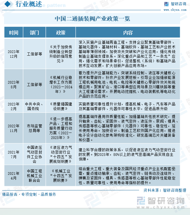
  2012年以来,由于认识到装备制造业在国民经济中的突出地位,国家在技术引进、技术改造、科研开发等方面越来越重视,支持力度也逐渐加大。作为关键机械基础

详情介绍

  2012年以来,由于认识到装备制造业在国民经济中的突出地位,国家在技术引进、技术改造、科研开发等方面越来越重视,支持力度也逐渐加大。作为关键机械基础件,二通插装阀产品的优势才逐渐被市场所认可,行业需求量总体稳定上升,行业技术水平稳定提升,部分中高端产品性能指标已经达到了国际领先水平,部分指标甚至优于国外企业同类产品,行业的中高端产品供给能力逐步上升,在很大程度上促进了行业产品的应用领域拓宽,产业规模稳步增长。2023年,我国二通插装阀市场规模达到了11.32亿元。

  相关企业:山东泰丰智能控制股份有限公司、北京华德液压工业集团有限责任公司、榆次液压集团有限公司、上海立新液压有限公司、海德贝思液压技术浙江有限公司、上海巨良电磁阀制造有限公司

  关键词:二通插装阀产业链、二通插装阀行业现状、二通插装阀竞争格局、二通插装阀发展趋势

  二通插装阀是国外20世纪70年代开始出现的一种新型液压控制元件。1981年由液压气动标准化委员会审定有关标准,为与国际标准接轨定名,简称为“插装阀”。一个二通插装阀通常是由插入元件、先导元件、控制盖板和插装块体四个部分组成的。插入元件是二通插装阀的主级或称功率元件,插装在阀体或集成块中,通过它的开启、关闭动作和开启量大小来控制液流的通断或压力的高低、流量的大小,以实现对液压执行机构的方向、压力和速度的控制。

  二通插装阀可以根据其控制阀的功能可分为‌压力控制阀‌、‌方向控制阀和‌流量控制阀‌三大类。二通插装阀可以单独使用,被近似认为是一个二位二通的开关阀;也可以将多个二通插装阀组成一个功能块后使用,进而实现诸如两位四通、三位四通等各种控制功能。二通插装阀因流通能力大、动作灵敏、密封性好等优势被广泛应用于各种需要高压、大流量控制的液压系统中;且由于其结构简单、响应快、泄漏量少且耐用,特别适用于需要频繁开关和高压力的环境。如在建筑给水系统、消防给水系统以及暖通专业的热力管网补水与定压系统中,二通插装阀都发挥着重要作用。

  液压传动是机械必需的中间环节,液压系统可通过液压传动的方式对机械进行调节。液压系统则可以通过液压传动实现对机械的调节控制,以液体为工作介质,通过动力元件将原动机的机械能转换为液体的压力能,通过控制元件液压阀控制液压系统中油液流动的方向、压力及流量,借助执行元件把液体压力能转换为机械能,驱动执行元件实现直线往复运动和回转运动。二通插装阀作为一种新型液压控制元件,近年来,受国家对液压行业一系列政策扶持影响,行业迅速实现规范化、集成化发展。

  相关报告:智研咨询发布的《中国二通插装阀行业竞争现状及投资策略研究报告》

  二通插装阀产业链上游包括钢材、铜合金、橡胶、塑料等原材料和铸件、锻件、电子元器件、密封件等零部件。中游为二通插装阀生产、组装环节。产业链下游应用领域广泛,涵盖工业装备、行走机械、航空航天、船舶海洋、工业管道系统、自动化控制系统等领域。其中工业装备领域主要包括机床工具、再生资源、冶金机械等;行走机械领域主要包括工程机械、建筑机械、农业机械、汽车等。

  二通插装阀主要用于控制液压系统液流通断、压力高低、流量大小,多用于高压大流量工作环境,如工业液压领域,在重型设备领域具有广泛的应用,是部分设备的核心元件。相对于发达国家,我国的二通插装阀研究起步于20世纪70年代中期,最早主要由国有企业与科研机构承担,起步较晚。改革开放以来,我国的机械行业开始高速发展,民营企业开始逐步进入这一领域,但由于技术与规模限制,行业的增长较为缓慢。2012年以来,由于认识到装备制造业在国民经济中的突出地位,国家在技术引进、技术改造、科研开发等方面越来越重视,支持力度也逐渐加大。作为关键机械基础件,二通插装阀产品的优势才逐渐被市场所认可,行业需求量总体稳定上升,行业技术水平稳定提升,部分中高端产品性能指标已经达到了国际领先水平,部分指标甚至优于国外企业同类产品,行业的中高端产品供给能力逐步上升,在很大程度上促进了行业产品的应用领域拓宽,产业规模稳步增长。2023年,我国二通插装阀市场规模达到了11.32亿元。

  21世纪初,随着我国装备制造业快速发展,对装备的控制精度、响应速度及机械化程度等提出了更高要求。二通插装阀作为液压系统中的重要控制元件,长期依赖进口,德国博世力士乐、美国伊顿、美国派克汉尼汾及意大利阿托斯等进口产品占据了主要的市场份额且相关产品价格昂贵,不利于下游产业快速发展。随着国内装备制造业产业技术和工艺水平的不断提高,我国二通插装阀企业加大研发投入和对生产工艺的深入研究,不断攻克二通插装阀生产的技术难点,积累了产品结构设计技术、产品加工技术、产品测试技术等技术并形成了一定的技术优势。2023年,我国进口二通插装阀产品规模约为2.28亿元,占比19.38%,较2014年下降10%,国内二通插装阀产品已较大程度实现了国产化。

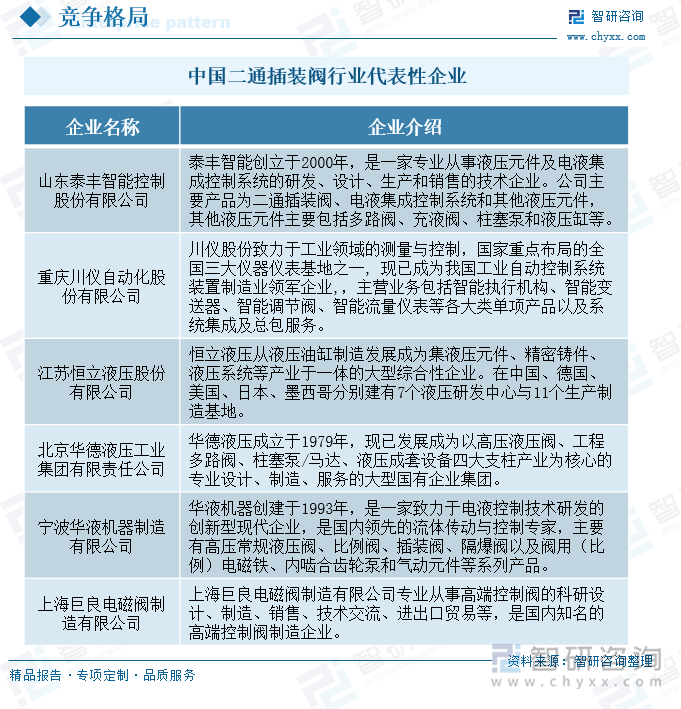
  从二通插装阀市场来看,目前我国市场集中度相对较低,中低端市场竞争激烈,利润微薄,领先企业与外资企业向中高端市场发力,目前的竞争格局相对缓和。一方面,国内生产规模较大,技术较为领先的主要包括山东泰丰、纽威股份、川仪股份、恒立液压等企业,此外规模相对较大并涉及这一领域的还包括中国机械工业集团、山东森特克液压有限公司、上海巨良电磁阀制造有限公司、宁波华液机器制造有限公司、北京华德液压工业集团有限责任公司、太重集团榆次液压工业有限公司等企业。除此之外,国内市场上还存在大量的中小企业,其产品同质化高,技术附加值较低。另一方面,中国已经成为全球液压元件最为主要的增量市场,领先的外资企业纷纷加大在国内的布局,二通插装阀市场竞争明显加剧。

  山东泰丰智能控制股份有限公司创立于2000年,是一家专业从事液压元件及电液集成控制系统的研发、设计、生产和销售的技术企业,主要产品为二通插装阀、电液集成控制系统和其他液压元件,其他液压元件主要包括多路阀、充液阀、柱塞泵和液压缸等。二通插装阀是泰丰智能核心优势产品,目前形成了以超高压大流量二通插装阀设计技术等具有自主知识产权的技术体系,具有较高的技术水平,较大程度上满足了国内液压技术向高压、大流量、集成化方向发展的要求。

  恒立液压是上交所上市公司(股票代码601100),总部位于中国常州,恒立液压经过30多年的专注与创新,从液压油缸制造发展成为集液压元件、精密铸件、液压系统等产业于一体的大型综合性企业。在中国、德国、美国、日本、墨西哥分别建有7个液压研发中心与11个生产制造基地。技术水平和生产规模已跻身于世界液压领域前列,为全球2000多家客户提供服务,主要市场涵盖20多个国家和地区,产品遍及工程机械、农业机械、工业工程、海洋工程、能源科技、隧道工程等众多行业。

  随着国内液压元件厂商不断通过自主技术研发以及引进、吸收国外先进液压设计与制造工艺,我国液压行业目前已积累了一定的技术基础,相关国家和行业标准也已建立并逐步完善。与此同时,国内企业在生产二通插装阀产品的技术路线上差异不大,行业整体向高可靠性、轻量化与小型化、智能化及绿色化等方向发展的趋势已日趋明显。

  一方面,我国二通插装阀目前已广泛地应用于各种工业设备,其可靠性直接关联到机械设备工作运行的稳定性。未来,行业内企业将把二通插装阀产品的可靠性提升作为在市场竞争中取胜的关键因素,并推动行业高质量发展。另一方面,二通插装阀产品的轻量化和小型化可以减少机械转动惯量,加快动态响应,减少能源消耗,提高主机装备的续航能力及使用寿命。通过对流道及内部结构的精密设计及高度集成,在保证性能的前提下满足下游主机装备对产品尺寸、重量的要求将成为二通插装阀行业未来发展的必然趋势。

  此外,未来机器设备的发展趋势首先是提高安全性、降低劳动强度,因此必然要求作业系统易于操作和人机界面友好,甚至实现自动化、无人化。因此,二通插装阀行业只有不断提高自身的智能化程度才能满足下游主机设备的运行与维护要求。叠加日趋完善的环保法律法规和下游产业技术的升级改造要求二通插装阀产品更加节能化、环保化,特别是向低能耗、低噪声、低震动、无泄漏以及污染控制等适应环保要求的方向发展。未来,我国二通插装阀制造厂商将融合绿色制造技术到产品的设计、工艺、制造、使用和回收利用的全生命周期过程,实现低碳、节能、减排、环境友好等可持续发展目标。

  以上数据及信息可参考智研咨询()发布的《中国二通插装阀行业竞争现状及投资策略研究报告》。智研咨询是中国领先产业咨询机构,提供深度产业研究报告、商业计划书、可行性研究报告及定制服务等一站式产业咨询服务。您可以关注【智研咨询】公众号,每天及时掌握更多行业动态。

  《2025-2031年中国二通插装阀行业竞争现状及投资策略研究报告》共十三章,包含二通插装阀行业发展建议,二通插装阀新项目投资可行性分析,中国二通插装阀产业研究总结等内容。

  智研咨询推崇信息资源共享,欢迎各大媒体和行研机构转载引用。但请遵守如下规则:

  2.转载文章内容时不得进行删减或修改。图表和数据可以引用,但不能去除水印和数据来源。

  智研咨询倡导尊重与保护知识产权,对有明确来源的内容注明出处。如发现本站文章存在版权、稿酬或其它问题,烦请联系我们,我们将及时与您沟通处理。联系方式:、。

  2025年全球及中国高强高阳极智能手机用铝合金新材料市场规模及市占率分析:高强高阳极智能手机用铝合金新材料市场快速增长,产品技术不断升级[图]

  2025年中国黄连市场政策汇总、产业链图谱、供需现状、进出口贸易、竞争格局及发展趋势研判:黄连衍生产品日渐丰富[图]

  趋势研判!2025年中国手机天线行业发展全景分析:随着通信技术的不断进步,手机天线正朝着更高效、更集成、更智能的方向快速发展[图]

  趋势研判!2025年中国纺纱机械行业全景速览:国内龙头企业市占率不断扩大,高端领域设备竞争力提升,将实现国产替代[图]

上一篇:山东泰丰智能申请带状态监测的二通插装阀专利提高监测精度 下一篇:山东陆海智能取得便于更换阀芯的二通插装阀专利方便更换阀芯